广西2026年上半年全国大学英语四级考试公告
一、考试科目及时间
(一)笔试考试时间
(二)口语考试时间
英语四级口语考试(CET-SET4)考试时间:5月23日(F261次)。英语六级口语考试(CET-SET6)考试时间:5月24日(S262次)。具体场次安排如下:
二、报名资格
(一)全国大学英语四、六级考试报名资格
1.符合下列条件之一即可报考CET4:
(1)取得英语B级考试合格证书,并修完大学英语四级课程的全日制普通及成人高等院校专科在校生。
(2)修完大学英语四级课程的全日制普通及成人高等院校本科在校生、在籍研究生。
2.CET6报考资格。修完大学英语六级课程且CET4成绩达到425分及以上的学生可报考CET6。
3.报考日、德、俄语六级的考生,对其相应语种四级成绩不作要求。
4.CET-SET报考资格为完成对应级别笔试科目报考的考生,即完成本次CET4报名后可报考CET-SET4,完成本次CET6报名后可报考CET-SET6。CET-SET考生原则上应在笔试考点报考。
(二)英语B级考试报名资格
修完高校英语应用能力规定课程的全日制普通及成人高等院校专科在校生。
三、报名时间、网址和报名要求
(一)报名时间
CET、CET-SET和英语B级考试的报名时间为3月18日14:00至23日17:00。
(二)报名系统网址
1.CET和CET-SET采用全国集中网上报名方式。报名网址为http://cet-bm.neea.edu.cn。
2.英语B级考试采用我区网上报名系统进行报名,报名网址为https://pretco.gxeea.cn:7500/。
(三)报名要求
考生需在规定时间内自行登录网上报名系统注册用户、查证报名资格、核对个人信息、选择考试级别等,并通过系统指定的网上支付方式按时完成缴费,即报名成功。考位已满的CET考点,考生可选择“候补”报名,系统将自动排序,填补未按时缴费考生空出的考位。
四、报名收费
(一)笔试。根据自治区物价局、财政厅《关于全区全国大学英语三、四、六级英语考试收费标准等问题的复函》(桂价费〔2005〕346号)文件规定,我区全国大学英语三(即英语B级考试)、四、六级和小语种(即日语、德语、俄语和法语)考试收费标准分别为25元/人·次、28元/人·次、30元/人·次、30元/人·次。
(二)CET-SET。按照教育部教育考试院通知规定,CET-SET全国统一收费标准50元/人·次。
五、成绩报告单
(一)根据教育部教育考试院通知,为全面贯彻绿色节能环保发展理念,深入推进教育考试数字化转型,自2026年上半年考试起,CET和CET-SET将不再印发纸质成绩报告单。成绩发布10个工作日后,考生可登录中国教育考试网(网址:https://www.neea.edu.cn)查看并下载电子成绩报告单,电子成绩报告单与原纸质成绩报告单具有同等效力。
(二)B级考试成绩在60分及以上的考生将发放合格证书,成绩在85分及以上的考生将发放优秀证书。
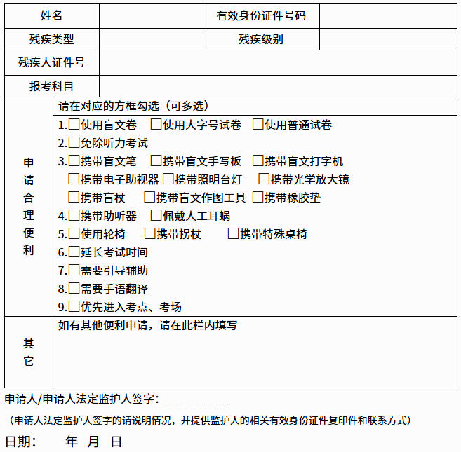
六、残疾考生报考事项
报名参加CET或英语B级考试并申请提供合理便利的残疾考生,应于3月23日前向所在高校提交《2026年上半年全国大学英语四、六级考试和高校英语应用能力B级考试残疾考生合理便利申请表》(详见附件)、有效身份证件和中华人民共和国残疾人证的复印件(或扫描件)等材料。如由法定监护人代办,还应提供法定监护人的有效身份证件复印件(或扫描件)及联系方式等。
七、准考证打印时间
5月19日 考生可登录网上报名系统完成口试准考证打印
6月5日 考生登录网上报名系统完成笔试准考证打印
附件
2026年上半年全国大学英语四、六级考试和高校英语应用能力B级考试残疾考生合理便利申请表
来源:https://www.gxeea.cn/view/content_1164_32479.htm
免责声明:本文内容仅供个人研究、交流学习使用,不涉及商业盈利目的。如涉及版权等问题,请通知本站客服(电话:400-900-8858,QQ:4009008858),本站将立即更改或删除。
(责任编辑:X15)