海南省2026年上半年高等学校英语应用能力考试报名公告
根据教育部考试院工作安排,2026年上半年全国大学英语四、六级考试笔试(简称CET4、6)和口试(简称CET-SET)将分别于6月13日和5月23—24日举行。高等学校英语应用能力考试(简称A、B级考试)将于6月14日举行(具体时间安排见附件1)。现就我省考生报名有关事项公告如下:
一、报考资格
(一)CET报考者应为全日制普通及成人高等院校本科、专科在校生,在籍研究生。修完大学英语四级课程的学生可报考英语四级,修完大学英语六级课程且英语四级成绩达到425分及以上的学生可报考英语六级。报考日、德、俄语六级考生,对其相应语种四级成绩不作要求。
(二)报考CET-SET应先完成对应级别笔试科目报考,即完成本次CET4笔试报名后可报考CET-SET4;完成本次CET6笔试报名后可报考CET-SET6。口语考生原则上应在笔试考点报考。
(三)高等专科、高等职业技术和成人高等院校修完专科层次英语课程的非英语专业的在校生,根据本校规定选报A级或B级。
二、CET4、6和CET-SET报名
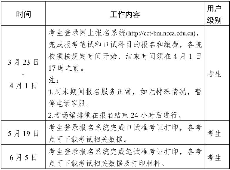
(一)报名方式。我省的CET4、6和CET-SET使用CET全国网上报名系统进行报名,考生须在规定时间内自行登录报名网站http://cet-bm.neea.edu.cn,按网上报名系统操作流程要求注册用户、查证报名资格、核对个人信息、选择考试语种级别、通过银行卡或支付宝缴费完成报名。
(二)时间安排。网上报名时间定于3月23日14:00起至4月1日17:00止,具体时间安排如下:
三、A、B级考试报名
A、B级考试报名由各高校按原有方式进行。报名起始和截止日期由各高校根据实际情况确定,报名截止时间不得迟于4月1日17:00,逾期不再接受考生报名。
四、CET成绩报告单
自2026年上半年考试起,CET将不再印发纸质成绩报告单。成绩发布10个工作日后,考生可登录中国教育考试网(www.neea.edu.cn)查看并下载电子成绩报告单,电子成绩报告单与原纸质成绩报告单具有同等效力。
附件1
2026年上半年CET4、6和A、B级考试时间安排表
1.笔试考试时间
2.口试考试时间
英语四级口语考试(CET-SET4)考试时间为5月23日(F261次),英语六级口语考试(CET-SET6)考试时间为5月24日(S262次),具体场次安排如下:
附件2
CET4、6和A、B级考试考生报考须知
参加CET4、6考试的考生,须在报名前通过登陆CET官网(cet.neea.edu.cn)等方式,充分了解本人要报考语种和级别的目的和作用、条件和要求、规程和办法等。参加CET4、6和A、B级考试的考生还应认真阅读以下内容,遵守相关规定。
1.考生必须是符合相应语种级别规定的报考条件,并到所在学校报名点报名。
2.报名时须向报名点提交本人真实有效的学生证、身份证和相关信息表格(报考CET6的考生还需提交CET4成绩单)等报名材料。
3.A、B级考生须对报名系统所采集的本人信息与所提供的证件材料信息进行核对,确定无误后在《报名考生校对名册》签字确认。对信息有误的应及时申报更正,逾期自误。
4.在报名时要签订《诚信考试承诺书》,牢固树立诚信考试意识,拒绝违规行为,服从考试组织管理,维护良好考试秩序。有违纪作弊行为的将按《国家教育考试违规处理办法》(教育部第33号令)严肃处理,对扰乱考场秩序,参与作弊团伙、恐吓、威胁考试工作人员的将移交公安机关追究其责任。
5.CET4、6考生须按时登录报名系统完成准考证的打印;A、B级考生考前3天由本人核对准考证上的信息及照片无误后签字领取。
6.按时参加考试。考前30分钟(即上午8:30,下午2:30)开始入场,开考时间(即上午9:00,下午3:00)后禁止入场;考试终了前禁止提前交卷离场。
7.入场时,主动出示准考证、身份证,接受安检,并按要求在考场座位表上签名后对号入座,将本人准考证、身份证放在课桌的左上角,以便核对。
8.除HB-2B铅笔、黑色签字笔、橡皮等考试必备文具外,严禁携带任何书籍、笔记、资料、报刊、草稿纸和任何无线通信工具、录放音机、电子记事本等违规物品入场。
9.答题前,认真阅读试题册正面的注意事项并按要求规范操作。CET4、6考生要特别注意将试题册背面条形码粘贴至答题卡1上的指定位置,错贴、漏贴、损毁条形码粘贴条将按违规处理;A-B级考生要特别注意将答题卡上的考试级别(〔A〕或〔B〕)和试卷代码(〔a〕或〔b〕)规范填涂。凡未按要求规范填涂姓名、准考证号等信息,出现错、漏或字迹不清致无法辨认的考试成绩无效。
10.答题时,书写部分须使用黑色字迹签字笔,填涂部分须使用HB-2B铅笔,在规定的作答位置上书写或填涂答案(需修改时须用橡皮擦干净后再行重新作答),否则一律无效。
11.考试时,须按时间次序完成作文、听力、阅读、翻译各部分考试。听力考试时不宜打草稿,避免因CET4、6听力考试完毕即收回答题卡1或A、B级听力考试完毕即紧接笔试答题等,出现来不及作答听力考试答卷而影响考试成绩的情况。非听力考试时间,不得佩戴耳机,否则按违规处理。
12.遇试卷分发错误或试题字迹不清等情况应及时要求更换;涉及试题内容的疑问,不得向监考员询问。
13.考试结束铃声响时,要立即停止答题,将试卷册、答题卡扣放在桌面上,待监考员收齐并发出指令后方可离场。禁止携带试卷、答题卡离开考场。
附件3 CET4、6和A、B级考生诚信考试承诺书.doc
来源:http://ea.hainan.gov.cn/ywdt/crgkdxyyslj/202603/t20260306_4037812.html
免责声明:本文内容仅供个人研究、交流学习使用,不涉及商业盈利目的。如涉及版权等问题,请通知本站客服(电话:400-900-8858,QQ:4009008858),本站将立即更改或删除。
(责任编辑:X15)